学校首页
首页
部门简介
部门简介
国际交流
合作概况
项目信息
赴外纪实
外事动态
来华留学生
统招专升本
教学与管理动态
关于我们
下载中心
招生简章
培训业务
学历提升
技能提升
全国大学生英语等级考试
来华留学
当前位置:
首页
>>
统招专升本
>>
下载中心
>> 正文
统招专升本
教学与管理动态
关于我们
下载中心
招生简章
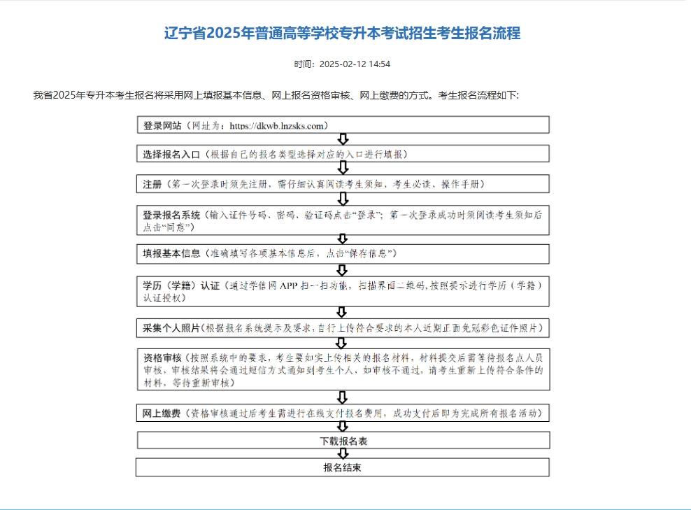
辽宁省2025年普通高等学校专升本考试招生考生报名流程
发布日期:2025-04-03 浏览次数:
上一篇
下一篇